冻干牛奶-巧克力的制备及其冻干品质比较

刘爱平,王玉川*

(江南大学 食品学院,江苏 无锡,214000)

摘 要 针对冻干牛奶-巧克力脂含量高、成本高、口溶性差等问题,通过响应面试验优化传统冻干(conventional freeze-drying,CFD)牛奶巧克力的配方,然后比较CFD和微波协同传统冻干(microwave assisted conventional freeze-drying, MCFD)的干燥特性和干燥产品品质。结果表明,CFD牛奶-巧克力的最佳配方为乳粉添加量15%(质量分数,以奶质量为基准)、奶与巧克力质量比3∶1、变性淀粉添加量6%(质量分数,以奶和巧克力总质量为基准),在此条件下制得的产品硬度为(8.21±0.44) N、脆度为(6.70±1.20) N、复水时间为(8.88±1.49) s。相较于CFD,MCFD可以缩短41.94%的冻干时间,减少60.79%单位能耗,干燥均匀度也远大于行业标准。MCFD产品的微观结构更加疏松多孔,复水时间更短。该研究为冻干牛奶巧克力的工业化、健康化发展提供了参考。

关键词 高奶低脂;牛奶-巧克力;微波冻干;微观结构;品质

牛奶巧克力含有15%~25%的乳固体,具有很高的营养价值[1]。传统的制作方法对于温度的调控较为严苛,操作不便,并且成品属于高糖、高脂产品,不符合当下人们追寻的营养健康的消费观念[2]。利用冷冻干燥技术得到的冻干牛奶-巧克力具有低油脂、耐高温、易口溶、便于携带和贮存等优点,但存在冻干时间长、成本高等缺点。

传统冻干(conventional freeze-drying,CFD)技术已被广泛应用于各种食品加工过程中,但其具有干燥时间长、干燥能耗高等缺点[3]。红外真空冷冻干燥技术(infrared freeze-drying,IRFD)可以缩短干燥时间、节约能耗,但对产品营养成分影响较大。微波真空冷冻干燥技术(microwave freeze-drying,MFD)也可以缩短干燥时间、节约能耗,但其干燥均匀性较差[4]。郭政铭[5]通过引入脉冲喷动床有效地改善了MFD的干燥均匀性,但对产品的色差、收缩影响较大。

本试验以乳粉、可可脂、可可液块为主要原料,添加变性淀粉IN131调配。探究原辅料成分对产品品质的影响,通过响应面试验确定适宜冻干的产品配方。然后,在最佳配方条件下,探究CFD和微波协同传统冻干(简称微波冻干,microwave assisted conventional freeze-drying, MCFD)的干燥特性(冻干时间、单位能耗、干燥均匀度)和干燥产品品质(吸湿率、微观结构、色差、收缩率、相对表观密度、复水时间、硬度和脆度)。

1 材料与方法

1.1 材料与试剂

可可脂、可可液块、乳粉均购自上海金丝猴食品股份有限公司;变性淀粉购买于北京伊诺凯科技有限公司;鲜萃黑巧购买于江南大学联华超市;石蜡、十二烷基硫酸钠、氯化钠、超纯水购买于国药集团化学试剂有限公司。

1.2 仪器与设备

TA-XT plus物性分析仪,英国 Stable Micro System 公司;BCD-205D2低温冰柜,珠海格力集团股份有限公司;KX-85-2A型磁力搅拌器,江苏科析仪器有限公司;JM·A电子天平,诸暨市超洋衡器设备有限公司;CR-400色差计,日本柯尼卡美能达公司;Super nose电子鼻,上海瑞丰国际贸易有限公司;S1510扫描电子显微镜,日本日立公司。

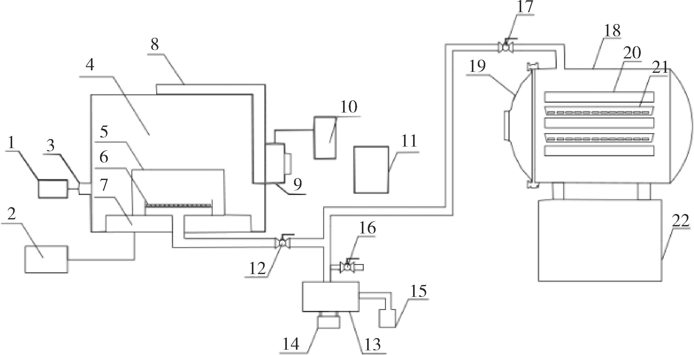
CFD和MCFD设备由课题组自行研制,见图1。CFD与MCFD共用制冷系统、捕水系统、真空系统及控制系统,制冷机功率1 kW,制冷剂F404,真空泵功率2.2 kW,真空系统极限真空1.0 Pa,捕水器温度-35~-40 ℃。

图1 CFD及MCFD设备示意图
Fig.1 Schematic diagram of CFD and MCFD equipment

注:1.样品测温表;2.加热板温度控制器;3.光纤温度传感器;4.微波加热腔;5.MCFD冻干腔;6.冻干产品;7.电加热板;8.波导;9.微波源;10.微波功率调节器;11.控制柜;12.MCFD真空阀;13.捕水器;14.制冷机组;15.真空泵机组;16.放气阀;17.CFD真空阀;18.CFD冻干仓;19.CFD仓门;20.CFD电加热板;21.CFD料盘;22.CFD机架。

CFD设备包括冻干仓(直径0.6 m,长0.8 m)、捕水系统、电加热系统、制冷系统、真空系统及控制系统。CFD设备加热系统包括3层加热板(长0.5 m,宽0.4 m),单层加热板功率1 kW,加热板设有温度传感器,可通过控制系统控制加热板温度,物料盘中设有传感器测量样品温度。

MCFD设备包括冻干腔、微波加热系统、电加热系统、捕水系统、制冷系统、真空系统及控制系统。MCFD设备冻干腔为圆柱型结构(直径0.2 m,高0.15 m),材质为玻璃,微波加热腔为长方体结构(长0.5 m、宽0.4 m、高0.3 m),微波源(功率1 kW)通过波导连接到微波加热腔上部,微波功率调节范围30%~100%,微波加热腔侧面安装光纤传感器,用于检测样品温度,电加热板在微波加热腔底部(功率1 kW),加热板底部安装热电阻传感器,控制加热板温度,加热板中心开孔(直径30 mm)连接捕水系统,微波加热系统时与电加热系统由逻辑程序控制器控制,可以交替工作。

1.3 实验方案

1.3.1 牛奶巧克力制备

可可脂与可可液块以质量比2∶1放在50 ℃水浴锅中溶解(巧克力);乳粉加入50 ℃温水中,溶解(奶)。将奶以一定的比例加入巧克力中,搅拌均匀后加入变性淀粉,混合均匀后注入1.8 cm×1.0 cm ×0.6 cm的长方体模具中,放入-35 ℃冰箱冷冻,2 h后脱模,装入密封袋中再放入-35 ℃冰箱冷冻,等待后续冻干。以市售冻干工艺生产的牛奶巧克力产品为对照样品,记为C。

1.3.2 单因素试验

在乳粉添加量15%(质量分数,以奶质量计)、奶与巧克力的质量比3∶1、变性淀粉添加量6%(质量分数,奶与巧克力的总质量计)的基础上进行单因素试验,分别考察乳粉添加量、奶与巧克力的质量比、变性淀粉添加量对CFD产品硬度、脆度和复水时间的影响。在硬度6.86~8.82 N的范围内,选取脆度最高、复水时间最短的产品。当出现冲突时,选取复水时间更短的。

1.3.3 冻干过程与参数

1.3.3.1 CFD过程与运行参数

开启制冷机,当捕水器温度达到-40 ℃时从冷冻柜内取出200 g样品,放入冻干腔内,然后关闭冻干腔门,启动真空泵,当真空度达到80 Pa时启动加热系统,冻干过程结束,将样品装入铝箔袋、密封,用于下一步样品指标检测分析。加热板温度根据冻干时间分段设定:0~0.5 h为0 ℃;0.5~1 h为20 ℃;1~2 h为30 ℃;2~3 h为40 ℃;3~10 h为50 ℃[6]。捕水器温度为-40 ℃,真空度(80±5)Pa。

1.3.3.1 MCFD过程与运行参数

开启制冷机,当捕水器温度达到-40 ℃时,从冷冻柜内取出100 g样品,放入冻干腔内,然后关闭微波加热腔门,启动真空泵;当真空度达到80 Pa时,启动微波/电加热系统,冻干过程结束,将样品装入铝箔袋、密封,用于下一步样品指标检测分析。MCFD运行参数设置:捕水器温度-40 ℃,真空度 (80±5) Pa,微波源功率400 W,电加热板温度80 ℃,电加热板和微波源交替工作,每次工作时间100 s。

在CFD/MCFD运行过程中,将样品分成多份,第一份冻干1 h后从冻干腔内取出进行水分检测。之后每一份样品逐级递增冻干时间1 h,当冻干产品的含水率达到5%以下时停止冻干,根据水分含量与运行时间进行冻干产品干燥曲线绘制。

1.3.4 响应面法优化冻干牛奶-巧克力配方

根据单因素试验结果选取乳粉添加量(A)、奶与巧克力质量比(B)、变性淀粉添加量(C)3个因素,以硬度、脆度和复水时间为指标,进行响应面试验优化,因素水平见表1。

表1 响应面优化试验水平与因素设计
Table 1 Response surface optimization test level and factor design

水平因素A(乳粉添加量)/%B(奶与巧克力质量比)C(变性淀粉添加量)/%-1102∶150153∶161204∶17

1.3.5.1 干燥特性测定

根据GB/T 5009.3—2016《食品安全国家标准 食品中水分的测定》中第一法测定冻干产品的水分含量;根据T/NTJGXH 055—2019《典型物理场组合干燥果蔬制品》测定冻干牛奶-巧克力的水分含量均匀度、色差均匀度、收缩率均匀度。

单位能耗指牛奶-巧克力冻干时去除单位质量水分所消耗的能量,计算公式见式(1):

单位能耗

(1)

式中:E,冻干过程中的总能耗,kW·h;m,冻干过程中减少水分的质量,kg。

1.3.5.2 质构测定

产品的硬度、脆度采用TA.XTPlus质构仪测定,探头型号P/2、直径为2.0 mm,参数设定:测前速度为1.0 mm/s,测时速度为0.5 mm/s,测后速度为10.0 mm/s,压缩率为60%,测量触发力为5.0 g,Exponent软件提供计算支持,所得试验曲线的面积为样品硬度,同一选定区域内所有点的长度为脆度。试验重复10次。

1.3.5.3 复水时间(rehydration time,tR)测定

产品的tR根据NY/T 1045—2014 《绿色食品 脱水蔬菜》进行测定。将约2 g冻干产品放入200 mL 95 ℃ 蒸馏水中,记录其完全散开的时间为复水时间。每种产品重复测试5次。

1.3.5.4 吸湿率(moisture absorption rate,MAR)测定

采用康维皿静态称重测试法。将通过CFD和MCFD得到的冻干产品,分别置于预先恒重的样品瓶中,称重后,敞口置于底部装有饱和氯化钠溶液(350 g/L)、相对湿度为75%的干燥器中,将干燥器密封后放入温度为25 ℃的恒温箱中进行吸湿性实验。每次测量样品的吸湿率时间在 1~72 h,MAR的计算公式见式(2):

(2)

式中:mtm0分别为时间tt=0时的样本质量,g。

1.3.5.5 收缩率(shrinkage rate,SR)测定

按照王玉川[7]的方法测定产品的SR。每个样品重复测试3次,产品SR值的计算公式见式(3):

(3)

式中:V0V1分别为新鲜和干燥样品的体积,cm3

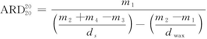
1.3.5.6 相对表观密度(apparent relative density,ARD)测定

按照王玉川[7]的方法进行测定。每个样品重复测试3次。产品ARD值计算公式见式(4):

(4)

式中:m1m2分别为上蜡前和上蜡后样品的质量,g;m3为装有十二烷基硫酸钠溶液(10 g/L)的密度瓶和上蜡后样品的质量,g;m4为装有十二烷基硫酸钠的密度瓶和溶液的质量,g;dsdwax是20 ℃时十二烷基硫酸钠溶液和蜡的密度,g/cm3

1.3.5.7 色差测定

利用CR-400色差计进行冻干产品色泽测定。在每次测定前,先用标准白板对仪器进行校正。冻干产品先粉碎,然后过150 μm网筛,将过筛后粉末样品放置于透明塑料袋内进行色泽测定。冻干前湿样先混合均匀,然后放置于透明塑料袋内进行色泽测定;每次测定记录色差计上的L(明暗度)、a(红绿程度)、b(黄蓝程度)值,实验重复5次。样品的色差(ΔE)计算公式见式(5):

(5)

式中:ΔE为冻干前后产品的色差;L0L为冻干前后产品的亮度;a0a为冻干前后产品的红绿值;b0b为冻干前后产品的黄蓝值。

1.3.5.8 微观结构测定

沿着样品边缘的切下厚度为1 mm左右的薄片[8],用导电胶固定后,采用扫描电子显微镜(scanning electron microscope, SEM)观察不同样品在15 kV加速电压下的微观结构,放大倍数为3 000倍。

1.4 统计分析

利用 Excel 2016、SPSS 26.0 和 Design Expert 10 软件处理试验数据并进行统计分析,结果表示为重复试验的“平均值±标准差”。通过 Duncan 检验在95%置信水平(P<0.05)对数据进行显著性分析。用Origin 2018 绘制图表。

2 结果与分析

2.1 单因素试验结果

2.1.1 乳粉添加量对产品品质的影响

由图2可知,随着乳粉添加量的增加,产品的硬度增加、复水时间延长,这可能是因为更高的乳粉含量导致奶制品结构更紧密[9]。汪清美等[10]的研究也指出,乳清蛋白粉添加量越多,酸奶的硬度越高,微观结构越致密、紧凑。当乳粉添加量大于15%时,产品的硬度变化较大、脆度变化很小。当乳粉添加量为15%时,产品脆度最大,硬度、复水时间较小。因此,选取乳粉添加量10%、15%、20%进行响应面试验。

图2 乳粉添加量对产品硬/脆度和复水时间的影响
Fig.2 The effect of milk powder addition on product hardness/brittleness and rehydration time

注:相同指标不同字母表示有显著差异(P<0.05)(下同)。

2.1.2 奶与巧克力质量比对产品品质的影响

由图3可知,随着奶用量的增加,产品的硬度、脆度先增加后减小。当奶与巧克力质量比为1∶1或5∶1时,产品的硬度、脆度显著低于其他3组的,但此时产品结构较疏松,不易维持原有形状。当奶与巧克力质量比为4∶1时,产品硬度过高,不符合消费者的需求。产品硬度、脆度比较合适的奶与巧克力质量比为2∶1或3∶1,在此质量比下的复水时间也没有显著差异(P>0.05)。因此,选取奶与巧克力质量比2∶1、3∶1、4∶1进行响应面试验。

图3 奶与巧克力质量比对产品硬/脆度和复水时间的影响
Fig.3 The effect of quality ratio between milk and chocolate on product hardness/brittleness and rehydration time

2.1.3 变性淀粉添加量对产品品质的影响

变性淀粉常被用做增稠剂、乳化剂,以改善食品的质地和稳定性[11]。由图4可知,变性淀粉添加量越多,产品的硬度越高,脆度、复水时间先增后减。当变性淀粉添加量为6%时,产品脆度显著高于其他几组(P<0.05),硬度与最大值的一组(变性淀粉添加量为7%)也没有显著差异(P>0.05)。当变性淀粉添加量在4%~7%时,产品的复水时间随着变性淀粉添加量的增加而增加。因此,选取变性淀粉添加量5%、6%、7%进行响应面试验。

图4 变性淀粉添加量对产品硬/脆度和复水时间的影响
Fig.4 The effect of modified starch addition on product hardness/brittleness and rehydration time

2.2 响应面试验结果

2.2.1 响应面试验结果

响应面试验设计和结果见表2。

表2 响应面优化配方试验设计和结果
Table 2 Response surface optimization formula experimental design and results

序号因素响应因子A(乳粉添加量)/%B(奶与巧克力的质量比)C(变性淀粉添加量)/%R1(硬度)/NR2(脆度)/NR3(复水时间)/s10008.56 6.70 8.882-1016.04 2.31 6.6730008.56 6.70 8.88410-19.21 5.07 10.1450008.56 6.70 8.886-10-15.17 2.12 5.3470008.56 6.70 8.88811013.49 9.54 13.7490-118.13 6.15 9.19100-1-18.27 6.29 10.01110008.56 6.70 8.88121019.80 5.56 11.141301112.05 9.09 11.39141-108.82 4.48 9.1415-1104.82 2.48 5.591601-111.07 8.1110.3917-1-104.53 1.98 5.17

2.2.2 响应面模型及显著性分析

3个响应值的拟合回归方程:硬度=8.21+2.59A+1.46B+0.29C+1.10AB-0.07AC+0.28BC-1.49A2+0.84B2+0.48C2;脆度=6.70+1.97A+1.29B+0.19C+1.14AB+0.07AC+0.28BC-2.86A2+0.78B2-0.08C2;复水时间=8.88+2.67A+0.95B+0.31C+1.04AB-0.08AC+0.46BC-1.20A2+0.73B2+0.64C2

由表3可知,模型极显著(P<0.01),失拟项不显著(P=0.259 6),说明该模型拟合性好,决定系数(R2)为0.959 6,校正决定系数为0.907 7,说明该模型可靠,可用于预测冻干牛奶-巧克力硬度的研究。一次项AB,二次项A2为极显著(P<0.01);一次项C和交互项AB为显著(P<0.05)。3个因素对产品硬度影响程度的主次顺序为乳粉添加量(A)>奶与巧克力质量比(B)>变性淀粉添加量(C)。

表3 硬度回归方程模拟方差分析及系数的显著性检验
Table 3 Simulation of variance analysis and significance test of coefficient for hardness regression equation

方差来源平方和自由度均方F值P值显著性模型929 4589103 273180.000 4**A560 3121560 312100<0.000 1**B177 4831177 483320.000 8**C6 88516 885110.035 1*AB50 075150 07590.020 1*AC208120800.469 9BC3 25913 25910.852 4A297 142197 142170.004 2**B230 910130 91060.050 9C210 016110 01620.222 3残差39 09175 584失拟项39 091313 03010.259 6纯误差040总差968 54916R20.959 6R2Adj0.907 7信噪比15.068 0

注:*表示显著(P<0.05),**表示极显著(P<0.01)(下同)。

由表4可知,模型极显著(P<0.01),失拟项不显著(P=0.260 4),说明该模型拟合性好,决定系数(R2)为0.983 0,校正决定系数为0.961 2,说明该模型可靠,可用于预测冻干牛奶-巧克力脆度的研究。一次项AB,交互项AB,二次项A2为极显著(P<0.01);一次项C和二次项B2为显著(P<0.05)。3个因素对产品脆度影响程度的主次顺序为乳粉添加量(A)>奶与巧克力质量比(B)>变性淀粉添加量(C)。

表4 脆度回归方程模拟方差分析及系数的显著性检验
Table 4 Simulation of variance analysis and significance test of coefficient for brittle regression equation

方差来源平方和自由度均方F值P值显著性模型900 6589100 07345<0.000 1**A323 2441323 244145<0.000 1**B138 8141138 81462<0.000 1**C2 99812 998110.043 4*AB54 014154 014240.001 7**AC244124400.266 3BC3 24213 24210.750 0A2358 9881358 988162<0.000 1**B226 788126 788120.010 4*C2248124800.748 1残差15 55472 222失拟项15 55435 18510.260 4纯误差040总差916 21216R20.983 0R2Adj0.961 2信噪比21.129 0

由表5可知,模型极显著(P<0.01),失拟项不显著(P=0.600 8),说明该模型拟合性好,决定系数(R2)为0.971 6,校正决定系数为0.935 0,说明该模型可靠,可用于预测冻干牛奶-巧克力复水时间的研究。一次项AB,交互项AB,二次项A2为极显著(P<0.01);一次项C和二次项B2为显著(P<0.05)。3个因素对产品复水时间影响程度的主次顺序为乳粉添加量(A)>奶与巧克力质量比(B)>变性淀粉添加量(C)。

表5 复水时间回归方程模拟方差分析及系数的显著性检验
Table 5 Simulation of variance analysis and significance test of coefficient for regression equation of rehydration time

方差来源平方和自由度均方F值P值显著性模型79.8998.8826.59<0.000 1**A57.19157.19171.28<0.000 1**B7.2217.2221.620.002 3**C0.7910.7913.610.016 8*AB4.3714.3713.080.008 5**AC0.0310.030.080.159 3BC0.8310.832.480.783 5A26.0316.0318.050.003 8**B22.2212.226.650.036 5*C21.7211.725.140.057 6残差2.3470.33失拟项2.3430.780.180.600 8纯误差0.0040.00总差82.2316R20.971 6R2Adj0.935 0信噪比17.659 1

2.3 最佳配方的确定及验证实验

通过对模型回归方程拟合分析,得出最佳配方为乳粉添加量14.18%、奶与巧克力质量比3.2∶1、变性淀粉添加量5.89%,此时预测的产品硬度为8.82 N、脆度为6.94 N、复水时间为8.87 s。为验证该响应面模型优化配方的可操作性及可靠性,将配方比例调整为乳粉添加量15%、奶与巧克力质量比3∶1、变性淀粉添加量6%,在此配方下重复3次验证实验,得到的产品硬度为(8.21±0.44) N、脆度为(6.70±1.20) N、复水时间为(8.88±1.49) s。预测值与实测值吻合度在置信区间内,说明得到的模型是有效的。

2.4 不同冻干方式产品冻干时间和单位能耗

由图5可知,随着冻干时间的延长,样品水分含量不断下降,在冻干初期的2 h内,水分含量下降较快,此时物料表面水分蒸发较快,内部水分不断向外迁移,随着冻干的进行,样品表面和内部水分梯度差变小,水分迁移困难,导致水分下降缓慢,最终为一恒定值[4,12]。相较于CFD,MCFD可以缩短41.94%的冻干时间,减少60.79%单位能耗。可能是因为MCFD中微波可以加速产品水分的蒸发[13]

a-不同冻干方式产品的水分变化情况;b-不同冻干方式产品的冻干时间和单位能耗

图5 不同冻干方式产品的干燥特性
Fig.5 Drying characteristics of products with different freeze-drying methods

2.5 不同冻干方式干燥均匀度

由表6可知,所列指标的均匀度值都大于90%,均符合T/NTJGXH 055—2019《典型物理场组合干燥果蔬制品》的要求。MCFD样品的水分含量均匀度、色差均匀度、收缩率均匀度与CFD样品的没有显著差异(P>0.05)。

表6 不同冻干方式的均匀度 单位:%
Table 6 Uniformity of different freeze drying methods

指标T/NTJGXH 055—2019CFDMCFD水分含量均匀度≥8594.45±1.49a93.33±1.24a色差均匀度 ≥9093.27±2.92a92.55±2.34a收缩率均匀度 ≥8897.18±1.39a96.84±1.48a

注:不同小写字母表示差异显著(P<0.05)(下同)。

2.6 不同冻干方式产品品质特性

2.6.1 不同冻干方式对产品吸湿率的影响

由图6可知,3种产品的吸湿率在最初的10 h内快速提高,在25 h时都达到最大值,并进入稳定期,此时已经吸入了较多的水分。MCFD产品的吸湿率始终高于CFD产品和市售对照样品,这是因为冻干过程中,微波使水分蒸发更快,对产品内部破坏更大,导致产品孔隙更多、吸收水分的速率更快。研究表明,脉冲喷动床微波冻干可以产生更大、更多的孔隙结构,进而导致其吸收水分的速率加快[14]

图6 不同冻干方式产品的吸湿率
Fig.6 Moisture absorption rate of products with different freeze-drying methods

2.6.2 不同冻干方式对产品微观结构的影响

由图7可知,MCFD产品的孔隙尺寸比CFD产品的大,CFD产品的孔隙尺寸比市售对照产品的大且多。研究发现,微波冻干得到的预制面条有更明显的孔隙,总孔隙率比CFD高,这与本研究的研究结果一致[15-16]。这可能是由于MCFD干燥速率过快,水分蒸发时对内部结构的破坏较强,从而形成更大、更多的孔隙[17]

a-C的微观结构;b-CFD的微观结构;c-MCFD的微观结构

图7 不同冻干方式产品的微观结构
Fig.7 Microstructure of products with different freeze-drying methods

2.6.3 不同冻干方式对产品物理属性的影响

质构是冻干食品品质评价的重要指标之一,本文仅以显著性较大的硬度与脆度来分析冻干样品的质构特性。由表7可知,对照样品市售冻干产品的硬度、脆度显著高于2种冻干产品(P<0.05)。MCFD冻干产品的硬度、脆度显著高于CFD冻干产品(P<0.05),这可能是因为MCFD干燥速率更快,更容易导致无机盐与其他溶质聚集到表面,从而导致表皮硬化,硬度、脆度升高[18]

表7 不同冻干方式对产品物理属性的影响
Table 7 Effects of different freeze drying methods on the physical properties of products

硬度 /N脆度/NtR/sΔEARD/(g/cm3)SR/%C54.79±4.70a22.11±7.12a11.42±1.49a/0.35±0.05a/CFD8.21±0.44c6.70±1.20c8.88±1.49b3.57±0.79b0.34±0.03a8.48±0.94aMCFD10.02±1.01b9.54±1.21b8.12±0.89b4.73±1.24a0.29±0.04b7.63±0.36b

注:相同指标不同字母表示有显著差异(P<0.05)。

冻干产品的复水时间是衡量其品质的一个重要指标。由表7可知,本研究能够提高冻干牛奶-巧克力产品的复水能力,这可能和MCFD产品内部孔隙更大更多有关,与微观结构的测试结果一致。

色泽作为产品外观的重要组成部分,直接影响了消费者的购买意愿和对产品品质的初步判断。在冻干产品的制作过程中,色泽的保持是衡量产品品质高低的重要指标之一。由表7可知,CFD产品的色差较小,MCFD产品色差较大,可能与CFD产品的干燥速率低有关。可能是因为本试验的MCFD设备去除喷动床装置,改用加热板,提高冻干均匀性的同时降低了喷动摩擦带来的颜色破坏[5]

ARD可以从侧面反映产品的结构保持情况、干燥效果以及可能的品质问题。ARD越大,产品结构越紧密。由表7可知,CFD产品的ARD低于对照产品,MCFD产品的ARD显著低于CFD产品(P<0.05)。产生这种现象的原因可能是,微波具有内热源特性,MCFD干燥速率过快,水分蒸发时对冻干产品内部结构的破坏更大,进而导致结构更疏松,ARD增大[15]。此结果与微观结构的结果一致。

SR是衡量冻干产品干燥过程中结构破坏程度的重要指标,直接影响冻干产品的外观品质,制备方式、冻干方法都会影响冻干产品收缩率[19]。由表7可知,MCFD产品的SR显著低于CFD产品(P<0.05),这表明MCFD对冻干样品的形状保持较好。可能是较高的微波功率可以导致收缩率降低和孔隙率增加[20],LI等[21]的研究也发现,MCFD样品的收缩率比其他干燥方式都小,与本试验结果一致。

3 结论与讨论

针对冻干牛奶-巧克力脂含量高、成本高、口溶性差等问题,本研究首先采用响应面法得到最适宜的CFD牛奶-巧克力配方,然后比较CFD和MCFD产品的干燥特性和干燥产品品质。结果表明,CFD牛奶-巧克力的最佳配方为奶中乳粉添加量15%、奶与巧克力质量比3∶1、变性淀粉添加量6%,制得的产品硬度为(8.21±0.44) N、脆度为(6.70±1.20) N、复水时间为(8.88±1.49) s。相较于CFD,MCFD能缩短41.94%的冻干时间,减少60.79%的单位能耗。MCFD样品的水分含量均匀度为(93.33±1.24)%,色差均匀度为(92.55±2.34)%,收缩率均匀度为(96.84±1.48)%,与CFD产品的都没有显著差异(P>0.05)。与CFD相比,MCFD产品的复水时间更短,ΔE更大,感观密度、收缩率更小,硬度、脆度都较高。

参考文献

[1] 屠用利. 影响牛奶巧克力风味的因素[J].食品工业, 2001, 22(6):14-16.TU Y L.Factors affecting the flavor of milk chocolate[J].Food Industry, 2001,22 (6):14-16.

[2] 李阳, 李佳佳, 杨晨昱, 等.牛奶巧克力基础配方研究[J].中国果菜, 2020, 40(2):22-27.LI Y, LI J J, YANG C Y, et al.Study on the basic formula of milk chocolate[J].China Fruit and Vegetable, 2020, 40(2):22-27.

[3] 胡泊潇. 大豆酸奶冻干块的研制及品质影响因素研究[D].无锡:江南大学, 2022.HU B X.Research on the development and quality influencing factors of soy yogurt freeze-dried blocks[D].Wuxi:Jiangnan University, 2022.

[4] 姜佳慧. 草莓微波冻干过程及品质调控研究[D].无锡:江南大学, 2021.JIANG J H.Research on microwave freeze drying process and quality control of strawberries[D].Wuxi:Jiangnan University, 2021.

[5] 郭政铭. 脉冲喷动床微波冻干山楂中试工艺与品质调控研究[D].无锡:江南大学, 2023.GUO Z M.Study on the pilot process and quality control of microwave freeze-drying hawthorn using pulse fluidized bed[D].Wuxi:Jiangnan University, 2023.

[6] 郭政铭, 王博, 王玉川, 等.中试脉冲喷动床微波冻干山楂干燥特性与品质特性研究[J].食品与发酵工业, 2024, 50(7):227-235.GUO Z M, WANG B, WANG Y C, et al.Drying and quality characteristics of hawthorn after pilot-scale pulse-spouted bed microwave freeze-drying[J].Food and Fermentation Industries, 2024, 50(7):227-235.

[7] 王玉川. 莴苣颗粒负压微波高效节能均匀干燥机理及工艺研究[D].无锡:江南大学, 2013.WANG Y C.Research on the mechanism and process of high efficiency, energy saving and uniform drying of lettuce granules by negative pressure microwave[D].Wuxi:Jiangnan University, 2013.

[8] 金鑫, 段续, 任广跃, 等.不同干燥方式对无花果干燥特性及品质的影响[J].食品与发酵工业, 2024, 50(10):69-75.JIN X, DUAN X, REN G Y, et al.Effects of different drying methods on the drying characteristics and quality of figs[J].Food and Fermentation Industries, 2024, 50 (10):69-75.

[9] 李荣华, 徐红华, 温其标.乳成分对酸奶凝胶微观结构和流变学性质的影响[J].中国乳品工业, 2007, 35(1):27-30.LI R H, XU H H, WEN Q B.Effect of milk component on the microstructure and rheological properties of yogurt gel[J].China Dairy Industry, 2007, 35(1):27-30.

[10] 汪清美, 徐源, 张雨洁, 等.乳清蛋白粉与豆乳不同质量比对凝固型沙棘酸奶品质的影响[J].粮食与油脂, 2024, 37(8):90-93;99.WANG Q M, XU Y, ZHANG Y J, et al.Effect of different mass ratios of whey protein powder and soybean milk on the quality of solidified sea buckthorn yogurt[J].Grain and Oil, 2024, 37 (8):90-93;99.

[11] WANG Y, ZHANG G Y.The preparation of modified nano-starch and its application in food industry[J].Food Research International, 2021, 140:110009.

[12] 李星仪, 路风银, 刘爱平, 等.热风干燥中相对湿度对不同厚度山药片的影响[J].河南农业科学, 2023, 52(10):162-171.LI X Y, LU F Y, LIU A P, et al.Effect of relative humidity on different thicknesses of yam slices during hot air drying[J].Journal Henan Agricultural Sciences, 2023, 52(10):162-171.

[13] 劳艳艳. 基于羽衣甘蓝的蔬菜酸奶溶豆高效干燥制备及其特性研究[D].无锡:江南大学, 2020.LAO Y Y.Efficient drying preparation and characteristics study of vegetable yogurt dissolved beans based on kale [D].Wuxi:Jiangnan University, 2020.

[14] LI M R, WANG B, WANG Y C, et al.Evaluation of the uniformity, quality and energy cost of four types of vegetables and fruits after pilot-scale pulse-spouted bed microwave (915 MHz) freeze-drying[J].Drying Technology, 2023, 41(2):290-307.

[15] BAO Y F, LIU W C, LI L L, et al.Improvement of 3D printing and subsequent microwave freeze-drying solidification accuracy of pineapple gel-based inks:Infill percentage control and internal models design[J].Journal of Food Engineering, 2025, 386:112286.

[16] 苗峻伟, 段续, 任广跃, 等.微波冻干预制面条干燥特性及品质特征研究[J].食品与发酵工业, 2024, 50(9):262-267.MIAO J W, DUAN X, REN G Y, et al.Drying and quality characteristics of microwave freeze-dried pre-pared noodles[J].Food and Fermentation Industries, 2024, 50 (9):262-267.

[17] LONG Y Z, ZHANG M, MUJUMDAR A S, et al.Valorization of turmeric (Curcuma longa L.) rhizome:Effect of different drying methods on antioxidant capacity and physical properties[J].Drying Technology, 2022, 40(8):1609-1619.

[18] 陈红惠, 张鲁梅.不同干燥方式对山药品质的影响[J].食品工业, 2022, 41 (11):195-199.CHEN H H, ZHANG L M.Effects of different drying methods on quality of Chinese yam[J].Food Industry, 2022, 41 (11):195-199.

[19] JIANG J H, ZHANG M, DEVAHASTIN S, et al.Effect of ultrasound-assisted osmotic dehydration pretreatments on drying and quality characteristics of pulsed fluidized bed microwave freeze-dried strawberries[J].LWT, 2021, 145:111300.

[20] THONGCHAROENPIPAT C, YAMSAENGSUNG R.Microwave-assisted vacuum frying of durian chips:Impact of ripening level on the drying rate, physio-chemical characteristics, and acceptability[J].Food and Bioproducts Processing, 2023, 138:40-52.

[21] LI C Y, REN G Y, ZHANG L D, et al.Effects of different drying methods on the drying characteristics and drying quality of Cistanche deserticola[J].LWT, 2023, 184:115000.

Preparation of freeze-dried milk chocolate and comparison of freeze-dried quality

LIU Aiping, WANG Yuchuan*

(School of Food Science and Technology, Jiangnan University, Wuxi 214000, China)

ABSTRACT In response to the problems of freeze-dried milk-chocolate, such as high fat content, high cost, and poor oral solubility.The formula of conventional freeze-dried (CFD) milk chocolate was optimized through the response surface experiment.And then, the drying characteristics and the quality of dried products were compared between CFD and microwave assisted conventional freeze-drying (MCFD).Results showed that the optimal formula for CFD milk chocolate was 15% milk powder (based on milk quality), 3∶1 milk to chocolate mass ratio, and 6% of modified starch (based on total milk and chocolate mass).The hardness of the produced products was (8.21±0.44) N, the brittleness was (6.70±1.20) N, and the rehydration time was (8.88±1.49) s.Compared with CFD, MCFD could reduce the freeze-drying time by 41.94%, reduce the unit energy consumption by 60.58%, and the drying uniformity was much higher than the industry standard.The microstructures of MCFD products was more porous and the rehydration time was shorter.This study provides a reference for the industrial and healthy development of freeze-dried milk chocolate.

Key words high milk and low fat; milk chocolate; microwave freeze-drying; microstructure; quality

第一作者:硕士研究生(王玉川副教授为通信作者,E-mail:wyc453@163.com)

基金项目:国家重点研发计划项目(2022YFF1101300)

收稿日期:2025-02-26,改回日期:2025-04-08

DOI:10.13995/j.cnki.11-1802/ts.042532

引用格式:刘爱平,王玉川.冻干牛奶-巧克力的制备及其冻干品质比较[J].食品与发酵工业,2025,51(22):60-67.LIU Aiping, WANG Yuchuan.Preparation of freeze-dried milk chocolate and comparison of freeze-dried quality[J].Food and Fermentation Industries,2025,51(22):60-67.